公司动态 金融安全 行业资讯 定期报告 临时公告 消保专栏 监管资本 青年文明号
首页 > 新闻中心 > 金融安全
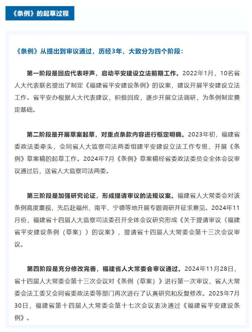
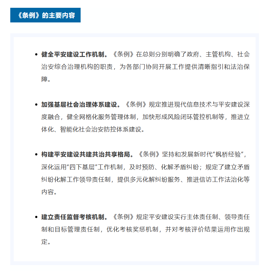
平安福建宣传月 | 《福建省平安建设条例》解读


《福建省平安建设条例》

(以下简称《条例》)

2025年9月1日起施行

标志着平安福建建设

迈入更高水平的

法治化、规范化、系统化新阶段

《条例》如何守护群众日常生活?

一起来了解吧!


图片

image.png


1773718504657.jpg


image.png

文章来源:福建发布

仅限于公益宣传分享,如有侵权请联系删除


版权所有:福建海西金融租赁有限责任公司 COPYRIGHT©2016-2018 | 本网站已支持ipv6 备案号:闽ICP备16028032号-1 闽公网安备 35050302000367号 网站建设:博采网络